在现代互联网应用中,高性能服务器是支撑大规模并发请求的关键基础设施。
Gyanis是一个基于C++开发的高性能服务器框架,专为构建可扩展、高并发的网络服务而设计。
本文将深入探讨Gyanis框架的核心特性、架构设计以及其性能优势。
Gyanis框架概述
Gyanis是一个事件驱动、非阻塞I/O的服务器框架,主要特点包括:
基于Reactor模式的高效事件处理
多线程/多进程支持
零拷贝技术减少内存开销
高度模块化设计
支持多种协议(HTTP/WebSocket/TCP等)
核心架构
1. 事件循环机制
Gyanis采用主从Reactor模式,主Reactor负责接收新连接,从Reactor处理已建立连接的I/O事件:
class EventLoop {
public:
void run();
void addChannel(Channel* channel);
void removeChannel(Channel* channel);
private:
std::vector<Channel*> activeChannels_;
Poller* poller_;
};2. 线程模型
Gyanis支持灵活的线程配置:
单线程模式:所有事件在单个线程处理
多线程模式:主线程接受连接,工作线程处理请求
多进程模式:利用多核CPU,提高吞吐量
class ThreadPool {
public:
explicit ThreadPool(size_t threadCount);
void post(Task task);
private:
std::vector<std::thread> workers_;
TaskQueue taskQueue_;
};3. 内存管理
Gyanis采用对象池和内存池技术减少内存分配开销:
class MemoryPool {
public:
void* allocate(size_t size);
void deallocate(void* ptr);
private:
std::unordered_map<size_t, std::stack<void*>> pools_;
};性能优化技术
1. 零拷贝技术
Gyanis通过sendfile和writev等系统调用实现零拷贝,减少数据在内核和用户空间之间的复制。
2. 批量处理
框架对I/O事件进行批量处理,减少系统调用次数:
void EventLoop::batchProcess() {
poller_->poll(activeChannels_);
for (auto channel : activeChannels_) {
channel->handleEvent();
}
}协议支持
Gyanis框架内置多种协议支持:
HTTP服务器示例
class HttpServer {
public:
void onRequest(const HttpRequest& req, HttpResponse& resp) {
resp.setStatusCode(200);
resp.setBody("Hello, Gyanis!");
}
};
int main() {
EventLoop loop;
HttpServer server;
server.listen("0.0.0.0", 8080);
loop.run();
return 0;
}WebSocket支持
🚀 核心特性
协程架构
:基于 Boost.Coroutine2 的 N-M 协程调度模型,支持多线程任务调度。 异步生态
:全链路 Hook 系统调用,实现同步编码的异步性能。 模块化设计
:4 个解耦模块,支持按需组合。 高性能 HTTP
:基于 Ragel 的 HTTP/1.1 协议解析,性能媲美手写汇编。 零成本抽象
:利用 C++17 特性实现高效、类型安全的 API。 动态库加载
:支持在运行时加载 .so共享库,从而提高系统的扩展性,实现业务层与系统层的解耦。
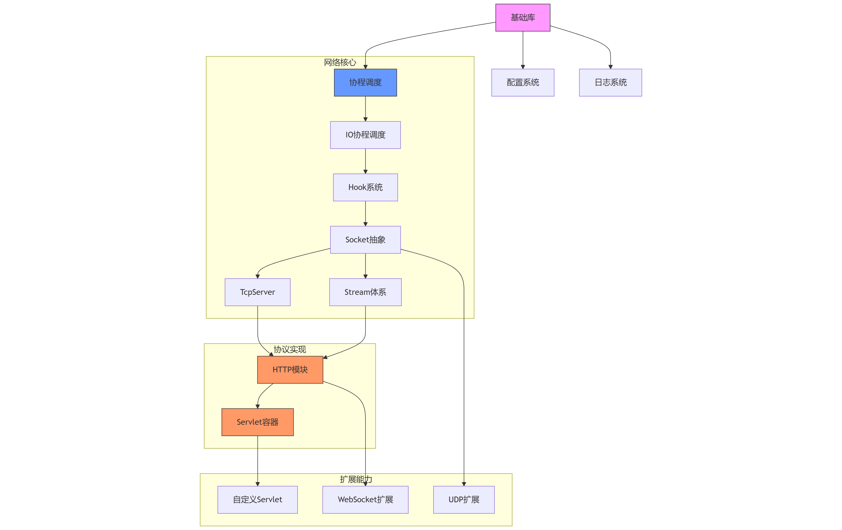
🧩 架构概览框架分三层设计:
系统抽象层
:协程调度器、异步 Hook。 协议处理层
:TCP/HTTP 核心协议栈、流抽象。 服务构建层
:Servlet 容器、配置中心、日志系统。
协程调度引擎
多线程调度
:支持协程在线程池中智能迁移。 IO 调度
:基于 epoll 的毫秒级精准定时器。 资源绑定
:支持特定协程固定线程执行。
网络协议栈
| Socket | |
| TcpServer | |
| HTTP | |
| Servlet |
项目Github:https://github.com/Gyanis9/Gyanis




还没有评论,来说两句吧...